欢迎访问776net必赢官网网站!

新闻动态
当前位置是: 首页 -- 新闻动态 -- 正文

我院国家级教学成果奖和国家级规划教材建设取得新突破

发布日期:2014-10-21   点击量:

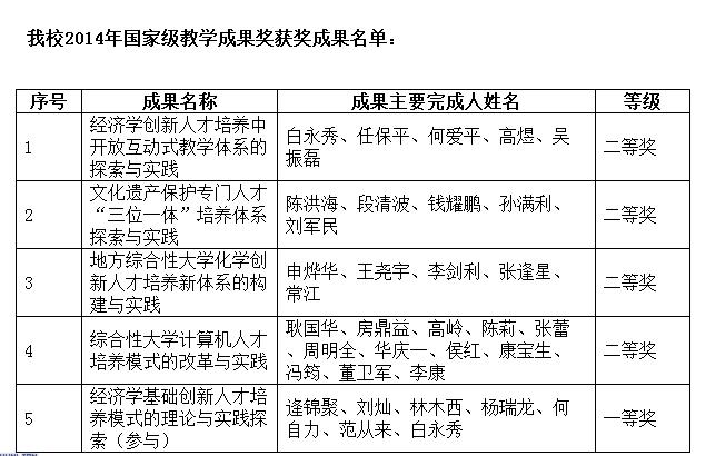
近日,2014年国家教学成果奖评选结果公布,我院白永秀、任保平、何爱平、高煜、吴振磊五位老师完成的《经济学创新人才培养中开放互动式教学体系的探索与实践》荣获2014年国家级教学成果奖二等奖。白永秀教授作为参与人完成的《经济学基础人才培养模式的理论与实践探索》获国家级教学成果奖一等奖。由白永秀教授、任保平教授主编的《中国市场经济理论与实践》(高等教育出版社,第二版)入选第二批“十二五”普通高等教育本科国家级规划教材,这是我院教材建设的标志性成果。

《经济学创新人才培养中开放互动式教学体系的探索与实践》针对现有经济学人才培养中教学过程封闭性、教学环节分割性、师生关系单向性、教学内容的单一性等问题,以创新人才培养为目标,以研究型教学理念为指导,以西北大学经济学专业为依托,经过多年教学理论研究与实践探索而形成的教学成果。理论研究方面,是教育部教育质量工程“理论经济学基础人才培养模式创新试验区”、“经济学特色专业”建设项目的研究成果,是《政治经济学》、《西方经济学》、《社会主义市场经济理论与实践》三门国家级精品资源共享课的研究成果,也是国家级教学团队和省级教学团队的建设成果;实践探索方面,本成果是西北大学国家理论经济学人才培养基地班、数理经济学实验班教学实践的总结。

该成果以经济学专业为主体,构建了经济学创新人才培养的开放互动式教学体系。一是开放型“4+”课程体系:基础理论课+前沿理论课+方法课+实验课。二是现代型“3+”教材体系:基础教材+辅助教材+延伸教材。每一门核心课程都从基础教材、辅助教材、延伸教材三个层次进行建设。三是互动式“3331”第二课堂体系。即“三大论坛(现代经济学理论与方法创新论坛、经管论坛、学问与人生素质论坛)+三个写作(课程论文、学年论文、毕业论文)+三大社会实践(寒暑假社会实践、基地班社会实践、毕业实习)+一个读书笔记”。四是开放互动式“3+”引导体系:学术资助引导+奖励引导+本-硕-博贯通培养引导。五是开放互动式“3+”保障体系:本科导师制+结构分数制+教学技术保障制。

中国·必赢776net(股份)有限公司-官方网站 版权所有    地址:中国·西安郭杜教育产业园区学府大道1号    邮编:710127   邮箱:jgxy@nwu.edu.cn    电话:86-029-88308227       后台登陆